为保障公民、法人和其他组织依法获取政府信息,提高政府工作的透明度,建设法治政府,充分发挥政府信息对人民群众生产、生活和经济社会活动的服务作用,根据《中华人民共和国政府信息公开条例》(国令第711号,以下简称《条例》)等相关规定,省疾控局编制了《辽宁省疾病预防控制局政府信息公开指南》,具体内容如下:
一、主动公开
(一)公开范围
主动公开的信息主要包括:
1、机构设置、机构职能,包括内设机构及直属单位的设置,负责人姓名、领导分工、办事指南等;
2、由本单位制定或负责实施的法规、规章、规范性文件;
3、国民经济和社会发展规划、疾病预防控制事业发展的中长期规划、专项规划、区域规划、专项工作计划、年度工作要点、重要疾病预防控制专项工作预案等;
4、省疾控局作为审批主体的疾病预防控制行政许可及其他审批事项的具体名称、法律依据、期限、申请行政许可的条件、程序、提交材料目录、办理情况以及收费项目、依据和标准;
5、重大建设项目的批准和实施情况,疾控方面政策、措施及实施情况,传染病防控相关应急预案、预警信息及应对情况,公告、通告,公务员招考的职位、名额、报考条件以及录用结果等需要社会公众知晓或参与的信息;
6、统计报告、工作报告,财政预算、决算信息等;
7、法律、法规、规章和国家有关规定规定应当主动公开的其他政府信息。
(二)公开形式
1、门户网站:公民、法人和其他组织可登录辽宁省政府门户网站或欧美性爱-色情直播-国产a片 门户网站(//omxingai.org/),到相应栏目查找。
2、政府公报:通过政府公报发布部分重要政府信息。
3、新闻发布会:定期或不定期举行新闻发布会,通报重要工作情况。
4、政务新媒体:通过官方微信公众号等政务新媒体平台发布信息。
5、其他方式:通过报刊、广播、电视等便于公众知晓的媒体进行公开。
6、直接到省疾控局查阅。地址:沈阳市和平区太原北街2号,省疾控局综合处,邮政编码:110001,联系电话:024-81535816。
(三)公开时限
属于主动公开范围的政府信息,省疾控局将在该信息形成或者变更之日起20个工作日内予以公开。法律、法规对政府信息公开的期限另有规定的,从其规定。
二、依申请公开
(一)公开范围
除主动公开的政府信息外,公民、法人或者其他组织可以向省疾控局申请获取相关政府信息。
省疾控局遵循合法、及时、准确、便民的原则,对依申请公开的政府信息,在规定的时限内进行受理、审查和处理。除依据《条例》及其他法律、法规规定免予公开的以外,凡与疾病预防控制社会管理与公共服务等相关的政府信息,省疾控局均依申请予以提供。
(二)申请提出
申请人提出申请时,应提交《辽宁省疾病预防控制局政府信息公开申请表》并提供本人有效身份证件复印件;法人或组织提出申请,应提交《辽宁省疾病预防控制局政府信息公开申请表》并提供营业执照复印件。《辽宁省疾病预防控制局政府信息公开申请表》可登录欧美性爱-色情直播-国产a片 门户网站下载,也可直接到省疾控局群众来访接待室领取。为了提高申请处理的效率,申请人应当对所需信息的描述尽量详尽、明确;若有可能,应当提供该信息的标题、发布时间、文号或者其他有助于省疾控局确定信息载体的提示。
1、申请方式
①线上申请。申请人可以通过点击欧美性爱-色情直播-国产a片 网站主页“互动交流”栏目中的“依申请公开—辽宁省疾病预防控制局依申请公开”线上提出申请。
②信函、传真申请。通过信函方式提出申请的,申请人应填写辽宁省疾病预防控制局政府信息公开申请表,在信封左上角注明“政府信息公开申请”的字样,邮寄至省疾控局受理机构,信函应通过中国邮政的挂号信或EMS特快专递邮寄,不受理快递文件形式的申请;申请人通过传真方式提出申请的,请在欧美性爱左上角注明“政府信息公开申请”的字样。
③当面申请。申请人可持相关证件到省疾控局群众来访接待室,当面提出申请,并填写《辽宁省疾病预防控制局政府信息公开申请表》。
2、申请处理
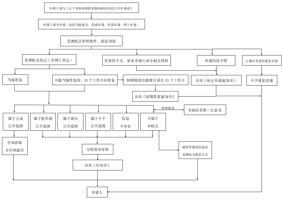
省疾控局收到申请后,将从形式上对申请的要件是否完备进行审查。对于要件不完备的申请,明确指出存在的不完备之处后予以退回,由申请人补充或更正。对于符合填写要求的《辽宁省疾病预防控制局政府信息公开申请表》,及时予以登记、受理。
申请流程见下图:

对可以公开的政府信息,省疾控局将按照申请人要求的形式予以提供;无法按照申请人要求形式提供的,将通过安排申请人查阅相关资料、提供复制件或者其他适当形式提供。申请人应当合法使用依申请获得的政府信息,不得用其从事违法活动。
3、答复时限
省疾控局收到申请后,能够当场答复的,当场予以答复。不能当场答复的,自收到申请之日起20个工作日内予以答复。如需延期答复的,经机构负责人同意,将及时告知申请人,延长答复的期限最长不超过20个工作日。申请公开的政府信息涉及第三方合法权益的,征求意见所需时间不计算在上述期限内。
(三)受理机构
省疾控局受理机构为省疾控局综合处。
办公地址:沈阳市和平区太原北街2号
办公时间:8:30—11:30,13:30—17:00(周一至周五,节假日除外)
联系电话:024-81535816
传真:024-81535817
邮政编码:110001
(四)收费标准
省疾控局依申请提供政府信息,不收取费用。但是,申请人申请公开政府信息的数量、频次明显超过合理范围的,省疾控局依据《条例》及相关规定将收取信息处理费。具体收费标准按照有关规定执行。
三、不予公开范围
涉及下列内容的政府信息,不予公开:
1、依法确定为国家秘密的政府信息,法律、行政法规禁止公开的政府信息,以及公开后可能危及国家安全、公共安全、经济安全、社会稳定的政府信息;
2、涉及商业秘密、个人隐私等公开会对第三方合法权益造成损害的政府信息(第三方同意公开或者本机关认为不公开会对公共利益造成重大影响的除外);
3、本机关的内部事务信息,包括人事管理、后勤管理、内部工作流程等方面的信息;本机关在履行行政管理职能过程中形成的讨论记录、过程稿、磋商信函、请示报告等过程性信息以及行政执法案卷信息(法律、法规、规章规定上述信息应当公开的除外)。
四、申诉监督
公民、法人或者其他组织认为省疾控局未依法履行政府信息公开义务的,可以向上一级行政机关或者政府信息公开工作主管部门提出申诉、投诉或举报。
公民、法人或者其他组织认为省疾控局在政府信息公开工作中的具体行政行为侵犯其合法权益的,可以依法申请行政复议或提起行政诉讼。
五、指南更新
本指南将根据政府信息公开工作的实际情况及时更新和发布。
